Chris of Arabia
Desert RATT
Re: Help me troubleshoot this pedal
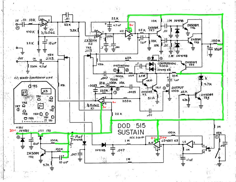
I marked up the diagram with the main power supply path

I also marked up the voltages as I understood what you were saying above. I was good with this bit...
...but lost the thread with this part, as I wasn't entirely clear which chip we were on
Let me know if I've interpreted it right, as if I have there are some unexpected readings appearing which could be due to an inaccurate diagram, a failed or modified circuit, or a measurement taken in a position different to that reported. If the diagram is correct though, any measurement taken to the right of TR1 on the green line should be identical.
Just one other query though, when the pedal is in the 'Off' position, are you still getting a clean signal through to your amp? Also, does the LED light up when the pedal is turned 'On'
I marked up the diagram with the main power supply path

I also marked up the voltages as I understood what you were saying above. I was good with this bit...
Power supply is 20 V DC from the transformer. IC1 Pin 8 3V DC after TR1, Pin3 0V DC. IC2 Pin 7&8 3V DC. IC3 Pin2 0V DC, Pin 14 20V DC.
...but lost the thread with this part, as I wasn't entirely clear which chip we were on
Pin 4 is 12V DC which is on IC1, 2 & 3. I'm counting 14 pins as it says on the pc board drawing. Hope these nunbers help. Cheers
Let me know if I've interpreted it right, as if I have there are some unexpected readings appearing which could be due to an inaccurate diagram, a failed or modified circuit, or a measurement taken in a position different to that reported. If the diagram is correct though, any measurement taken to the right of TR1 on the green line should be identical.
Just one other query though, when the pedal is in the 'Off' position, are you still getting a clean signal through to your amp? Also, does the LED light up when the pedal is turned 'On'